NETGEAR
Improved User Experience with Collaborative UI/UX Solutions
Platform
Web & Mobile
Service
Design Support, UX flow mapping & Prototyping
Industry
Networking & Hardware
Role
UI/UX Designer
Overview
NETGEAR, a pioneer in networking technology, empowers customers to create smart homes with the latest, high-performance products. The company's expanding product line and frequent updates ensure that users always have access to cutting-edge solutions for their evolving connectivity needs.
My Role
As a UI/UX designer within NETGEAR UX the team. I played a pivotal role in various aspects of the project like Nighthawk & Orbi, and seamlessly integrated into NETGEAR's design processes.
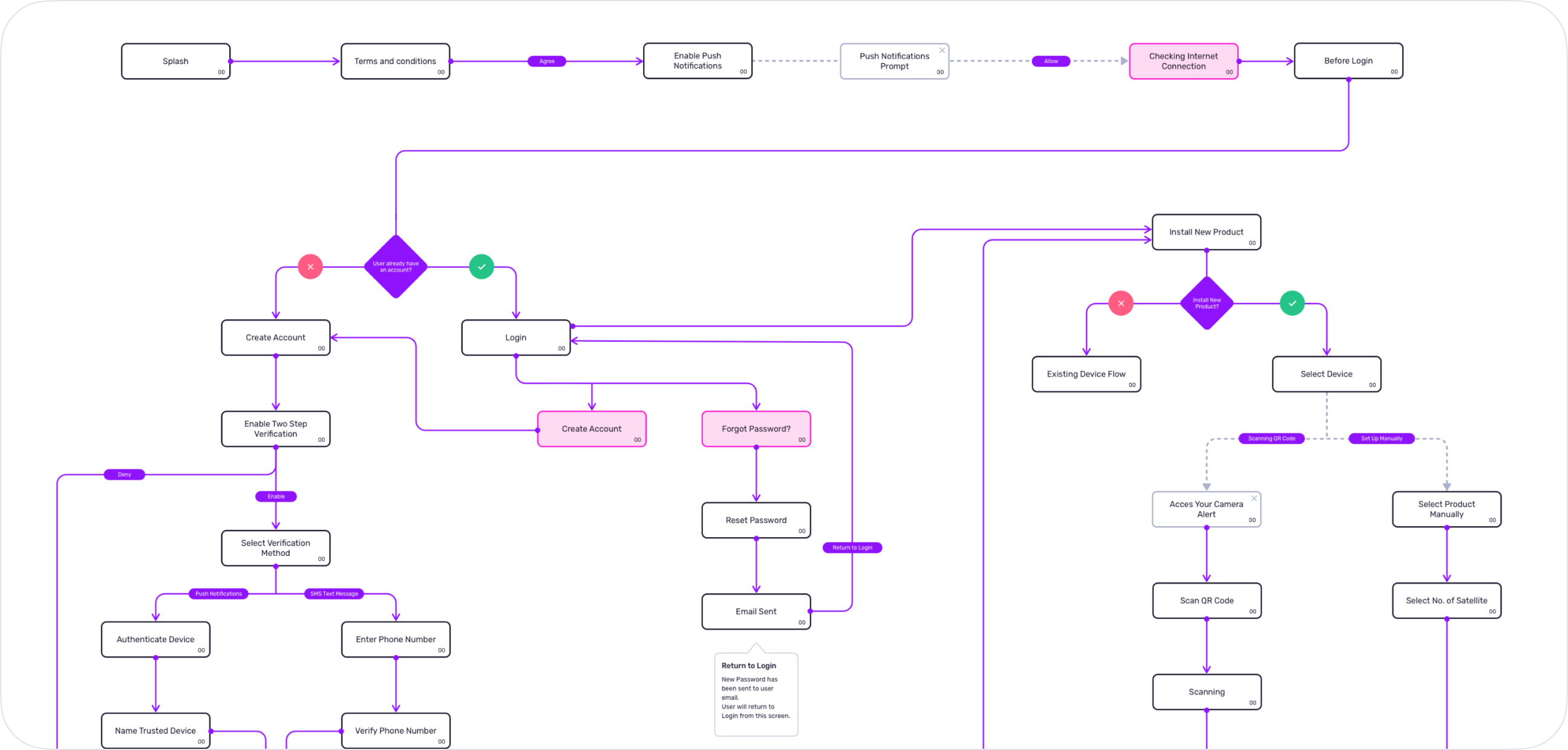
UX Support
Collaborated with offshore UX designers to create user flows, and ensure usability. Created organized and structured information architecture effectively to enhance user understanding and navigation.
UI Design
Designed screens for iOS, Android, and the Web, focusing on consistency and intuitive navigation.
Emailer Design
Crafted visually appealing and engaging email campaigns for NETGEAR, effectively promoting their latest networking products and driving customer engagement.
Prototyping
Developed interactive prototypes using tools like Invision, Hype, HTML, and native iOS/Android to visualize designs and gather feedback.
App Store and Play Store Feature Screens
Created visually appealing and informative feature screens for app listings.
CES Event Updates
Developed prototypes for new features to be showcased at CES events in 2019 & 2020.
Hyperstack
- Web & Mobile
- Redesign
- Cloud Application